做爱视频
主页
做爱视频概况
做爱视频简介
学院领导
组织机构
学院院志
师资队伍
本科生教学
专业设置
教学团队
教学实践
精品课程
研究生培养
专业介绍
招生方向
导师信息
培养方案
资料下载
科学研究
科学研究简介
科研平台
高能物理研究中心
科研团队
学术动态
校友信息
各地校友会组成机构
校友返校活动
校友捐资助学
优秀校友介绍
党建工作
理论学习
党员活动
学生工作
学生活动
招生就业
本科生招生
本科生就业
研究生招生
研究生就业
当前位置
主页
党务工作
理论学习
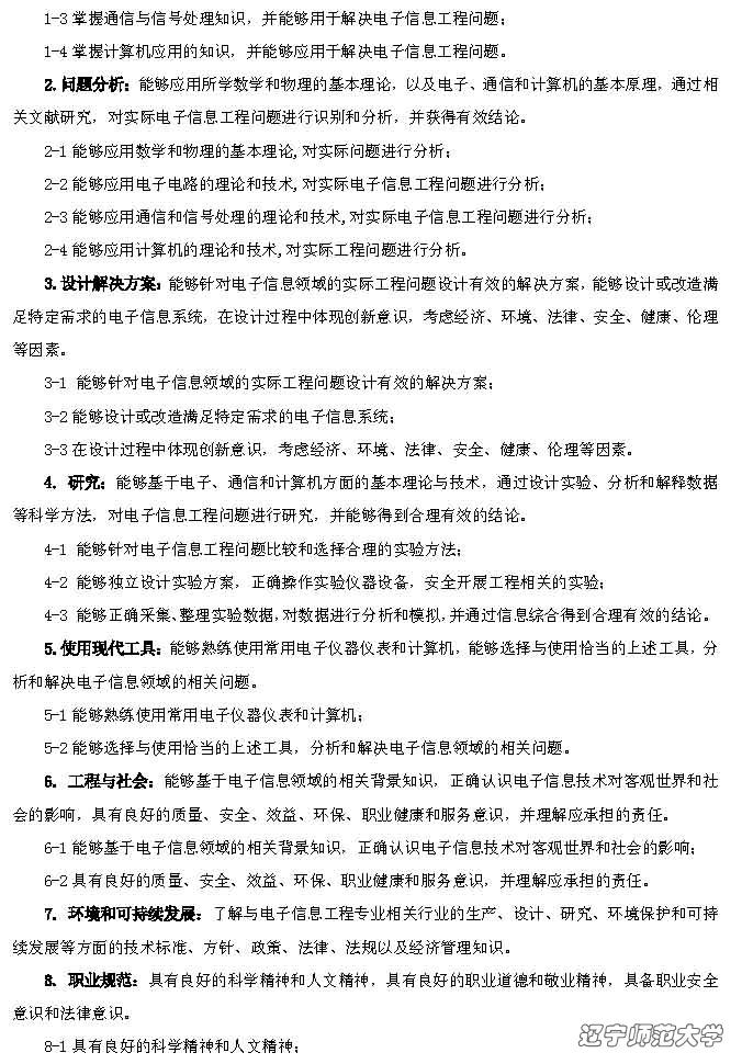
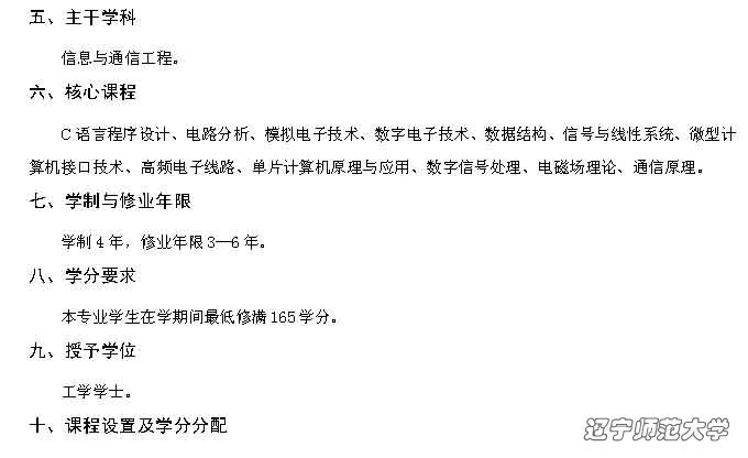
电子信息工程专业本科人才培养方案
2020-04-29
admin
点击:[]
快速导航
本科生招生
本科生就业
研究生招生
研究生就业